8月2日至5日,“六百光年杯”第十五届全国大学生节能减排社会实践与科技竞赛在天津大学圆满落幕。本届比赛91吃瓜
推荐参加国赛的15项作品中有5项获得三等奖,有2项作品成功入围最终决赛荣获一等奖,并获全国高校优秀组织奖。




全国大学生节能减排社会实践与科技竞赛是由教育部高等教育司主办的全国性大学生课外科技作品竞赛,是教育部确定的全国十大大学生学科竞赛之一,首批纳入高教学会学科竞赛评估体系,在91吃瓜
竞赛名录里属一类B竞赛。本届大赛由天津大学承办,吸引了623所高校报名参加,包括13所境外高校,其中境内高校提交有效作品6218件,同比增长19.6%。科技作品为5373件,占86.4%,同比增长17.1%;社会实践与调查报告作品为845件,占13.6%,同比增长38.1%,参赛人数达46139人次。经过专家分组答辩、云端考察作品、专家小组评议、专家组长评议、全体专家投票等环节,并提请竞赛委员会会议表决,本届赛事决赛奖项结果如下:特等奖10项,一等奖138项,二等奖227项,三等奖1164项。此外,本届大赛还评出境外作品组,一等奖1项,二等奖2项,三等奖6项;水下能源动力组,金奖7项,银奖10项,铜奖10项;六百光年智慧能源创新奖,金奖3项,银奖5项,铜奖8项。



本届节能减排社会实践与科技竞赛校内选拔赛自2022年3月启动以来,学校各级部门及领导高度重视,创新创业教育办公室、研究生院、校团委、91吃瓜
等部门协同合作,在各学院的大力支持下,最终推荐了15项优秀作品报送国赛。为进一步提高参赛作品质量和获奖几率,学校多次邀请校内外资深专家对作品的科学性、创新性、可行性以及节能减排实效等方面进行了系统的指导和打磨,极大程度上提高了作品的核心竞争力。决赛路演答辩及展评过程中,91吃瓜
学子热情、自信,举止得体,对参赛作品内容表述清晰,充分展现了91吃瓜
青年学子良好的精神风貌以及敢闯会创的精神,进一步激发了学生的创新创业热情。



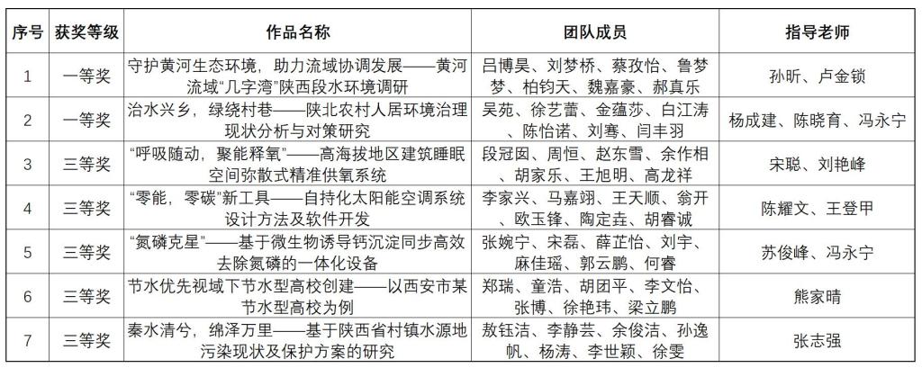
第十五届全国大学生节能减排竞赛国赛获奖团队信息
一等奖作品
01守护黄河生态环境,助力流域协调发展——黄河流域“几字湾”陕西段水环境调研
团队成员:吕博昊、刘梦桥、蔡孜怡、鲁梦梦、柏钧天、魏嘉豪、郝真乐
指导教师:孙昕、卢金锁
作品简介:
自党的十八大以来,党中央高度重视黄河流城的生态协调与高质量发展问题。“几”字湾处于黄河中游,是重要的生态廊道,环境保护与发展需求与日俱增,而陕西段处在黄河“几”字湾区域的核心区,迫切需要了解黄河流域陕西段水资源承载力背景值。
因此,团队系统开展对流域水资源、水环境、水生态质量现状及历史演变的调研,针对黄河陕西段三市共33个区县的水资源、水环境、水生态,通过现场采样测试、资料年鉴统计、卫星遥感数据分析等手段获取历年数据,用熵权法建立分析函数。掌握流域水资源承载力现状、演变及其驱动因子,为流域生态环境保护和高质量发展提供重要技术支撑。
团队从水资源、水环境、水生态3个方面共23个四级指标,构建水资源承载力模型,创立水资源优化配置模型,分析最优水资源配置,并形成《黄河流域陕西段水资源承载力调研报告》等系列报告与对策方案,被陕西省生态环境厅采纳。

02治水兴乡,绿绕村巷—陕北农村人居环境治理现状分析及对策研究
团队成员:吴苑、徐艺蕾、金蕴莎、白江涛、陈怡诺、刘骞、闫丰羽
指导教师:杨成建、陈晓育、冯永宁
作品简介:
随着农村生产生活方式的巨大转变,农村人居环境整治已成为实现乡村振兴及生态文明建设的重要抓手。而陕北地区依旧缺少相应本土性、独特性的解决对策。对此团队以污水回用和庭院绿化为核心切入点, 提出全新生态突围思路。
陕北地区农村受自然地理条件的限制, 整治现状并不理想。团队通过无人机拍摄、走访村户等方式,对陕西延安、榆林2市12县124村的生活环境开展调研。结果表明,存在污水处置差、 庭院绿化缺、 厕所改造不到位等发展困境, 主要由环境、技术、模式等多点因素导致。
针对上述困境, 团队积极探索解决之道。在技术方面,团队研发低成本、低能耗、少维护的基于污水净化与利用的田园型立体庭院系统。在宣传方面,团队制作“ 陕北农村庭院 360° 全景网站”,使之成为宣传及监管陕北农村人居环境的窗口。
团队将结果与陕西省生态环境厅汇报,获得高度认可;同时与陕西博新联环等多家企业开展合作,共同营建一种“ 治水兴乡, 绿绕村巷” 的人居环境。

三等奖作品
01“呼吸随动,聚能释氧”——高海拔地区建筑睡眠空间弥散式精准供氧系统
团队成员:段冠囡、周恒、赵东雪、余作相、胡家乐、王旭明、高龙祥
指导教师:宋聪、刘艳峰
作品简介:
青藏高原是重要的国家安全屏障、战略要地和生态高地,在新时代西部大开发和党的治藏方略指引下,援藏建藏、商旅科考等外来人口数量逐年增加。但低压低氧环境致使外来人群承受高强度缺氧代偿负担,睡眠障碍、精神功能失调等现象尤为突出,其生命健康及安稳驻留受到严重威胁,高原睡眠氧环境亟待改善。目前供氧策略包括个体吸氧和弥散供氧两类,个体吸氧适宜于快速急救,但传输距离受限、鼻粘膜难以持续耐受;现有弥散供氧以全空间弥散方式为主,可提高吸氧舒适性,但输送效率低、能源浪费大。针对以上问题,本作品创新性提出分时分区节能理念,聚焦人体睡眠期间呼吸区氧需求,通过圆断面射流原理分析及空间物质输运特性数值计算,构建了目标区域定向弥散供氧方法与关键技术;研制了睡眠空间高效、节能弥散式精准供氧系统样机并对系统性能实测分析,结果表明本系统供氧效率高于传统全空间供氧方式10倍以上,人群富氧满意率超85%;此项技术可在援藏干部周转房等建筑中广泛推广,年节电量2.6×108 kW·h,节煤1.0×108 kg,降低碳排放量2.6×108 kg。目前,本技术方向申请及授权发明专利5项,发表国内外高水平期刊论文6篇,并收到西藏大学高原人居环境研究团队、高原医学研究中心合作邀请,与西藏宁算科技、昂彼特堡等高原当地企业就局部弥散供氧系统推广事项实施洽谈,预期本项成果可推广应用于青藏高原、云贵高原等,为高海拔地区实现绿色低碳、可持续发展的宜居环境建设提供科学可靠的技术支撑。

02“零能”、“零碳”新工具——自持化太阳能空调系统设计方法及软件开发
团队成员:李家兴、马嘉翊、王天顺、翁开、欧玉锋、陶定垚、胡睿诚
指导教师:陈耀文、王登甲
作品简介:
目前,我国建筑能耗占社会总能耗的三分之一,其中,暖通空调能耗占到建筑能耗的60%以上。在“30、60”双碳目标约束下,“零能、零碳”已成为建筑节能领域发展趋势。我国东南海域分布的众多孤立岛礁是国土安全的重要屏障,当地常年极端高温高湿气候是军民常驻面临的重要挑战。利用岛礁地区丰富的太阳能为制冷空调系统赋能,有望实现岛礁建筑环境调控系统“零能、零碳”自持化运行。而现有设计规范标准中的空调系统设计方法难以指导自持化太阳能空调系统设计。基于此,根据建筑用能与系统供能供需平衡原理,以建筑节能设计与太阳能空调系统齐抓并重为核心,构建了自持化太阳能空调系统设计新方法,并以此为基础开发快速准确自持化太阳能空调系统设计软件。利用该设计方法与软件,能够快速计算得到自持化条件下建筑的热工节能参数以及太阳能光伏组件、蓄电池以及空调机组的设计容量。该方法已在太阳能空调实验示范工程得到了应用,验证了设计方法及软件的可行性。
本设计方法及软件填补了孤立热湿地区自持太阳能空调设计理论方法空白,具有广阔的应用前景和良好的节能减排效益。目前,我国建筑能耗占社会总能耗的三分之一,其中,暖通空调能耗占到建筑能耗的60%以上。在“30、60”双碳目标约束下,“零能、零碳”已成为建筑节能领域发展趋势。我国东南海域分布的众多孤立岛礁是国土安全的重要屏障,当地常年极端高温高湿气候是军民常驻面临的重要挑战。利用岛礁地区丰富的太阳能为制冷空调系统赋能,有望实现岛礁建筑环境调控系统“零能、零碳”自持化运行。而现有设计规范标准中的空调系统设计方法难以指导自持化太阳能空调系统设计。基于此,根据建筑用能与系统供能供需平衡原理,以建筑节能设计与太阳能空调系统齐抓并重为核心,构建了自持化太阳能空调系统设计新方法,并以此为基础开发快速准确自持化太阳能空调系统设计软件。利用该设计方法与软件,能够快速计算得到自持化条件下建筑的热工节能参数以及太阳能光伏组件、蓄电池以及空调机组的设计容量。该方法已在太阳能空调实验示范工程得到了应用,验证了设计方法及软件的可行性。本设计方法及软件填补了孤立热湿地区自持太阳能空调设计理论方法空白,具有广阔的应用前景和良好的节能减排效益。


03氮磷克星—基于微生物诱导钙沉淀高效去除氮磷的一体化设备
团队成员:张婉宁、宋磊、薛芷怡、刘宇、麻佳瑶、郭云鹏、何睿
指导教师:苏俊峰、冯永宁
作品简介:
目前,传统农业生产方式使用大量农药化肥,乡镇企业存在污废水随意排放的现象,导致农村生活污水中的氮磷超标,对污水处理的要求更加严格。同时,由于农村地区大部分以 地下水作为生活生产水源,地下水的高含钙量也导致农村生活污水中也含有大量钙离子。这类污水会对生态和人体健康造成严重的危害,如何实现水质增效与节能减排的双赢已然是污 水提标改造工作的重中之重。本团队基于微生物诱导钙沉淀提供了一种处理高氮磷农村生活污水的装置,通过生物诱导钙沉淀污泥的富集培养获得驯化后的钙沉淀细菌,将其制成生物菌剂并在裕隆填料上进行 生物挂膜,再将裕隆填料装至反应器中进行污水脱氮除磷处理。具有处理效率高、效果稳定 等优点,并且将一吨污水的处理费用降低至0.5元左右,是一种低成本、高效率、更环保的处理方式。研究成果在实际场景中有所应用,尤其是在污水厂提标改造、农村污水处理中效果优良, 推广前景大。本项目已申请国家发明专利 4 项,并在 SCI 一区期刊发表相关论文 4 篇。

04节水型高校为例节水优先视域下节水型高校创建——以西安市某节水型高校为例
团队成员:郑瑞、童浩、胡团平、李文怡、张博、徐艳玮、梁立鹏
指导教师:熊家晴
作品简介:
高等学校集合了多种公共建筑类型,具有人员密集、用水量大等特点,节水潜力大。推进高校节水是建设节水型社会、落实国家节水行动、实现水资源集约安全利用的重要内容,也是我国建设资源节约型、环境友好型社会的重要举措。
为了摸清高校用水特点,构建完善的高校节水体系,本次调研以西安某节水型高校的两个校区为调研对象,通过现场调研测试、数据分析统计和水平平衡软件分析等方法,分别对该校新老校区校园供排水管网、中水回用、雨水利用、超压出流情况及用水器具类型及漏损情况等进行了调研分析。摸清了调研区域各个建筑用水现状及管网漏损情况,掌握不同典型建筑之间的用水差异,并分析了导致差异的原因;依托校园数字化节能监管平台开展用水实测数据分析,对校园实时用水数据进行了分析整理,得出时用水变化和日用水变化规律,对校园人均实际用水量与国家用水定额进行了比较,在此基础上分析了校园节水潜力;借助国际水协(IWA)供水量平衡模型WB-Easy Calc V300进行水平衡分析,评价了用水效率,找出节水潜力点,进而给出相应优化节水方案。调研成果可被其他高校借鉴,对西安乃至全国建设节水型高校提供可行建议,具有一定示范参考意义。

05争做水源守望者,基于陕西省村镇水源地污染现状及保护方案的研究
团队成员:李兴旺、李小清、杨涛、李世颖、徐雯、敖钰洁、孙逸帆
指导教师:张志强
作品简介:随着经济的不断发展,村镇水源地受污染情况严重,村镇地区饮用水安全保障不足,为了深入了解村镇地区水源地现状,探索村镇水源地保护的有效方法,保障村镇地区居民用水安全,同时响应“十四五”规划中关于“持续改善环境质量,完善环境保护、节能减排约束性指标管理”及“实施乡村建设行动”的号召,团队以陕西省为主,调研村镇水源地300余个,回收有效问卷5000余份,检测水质2000余次,明确当前村镇水源污染主要来源于农业污染,生活污染,此外由于地形等原因,一些特殊环境下的水源地,缺乏相关指导文件参考,对其实施保护措施更是无从下手。基于此,团队综合考虑环境、社会、经济效益等因素,通过各种水源地的实地研究,提出适合村镇水源地的保护方案,例如:集蓄坝与岸滤组合取水技术、生态缓冲带技术、特殊水源地的保护等。通过政府以及居民的反馈结果表明,团队提出的保护方案在社会、环境以及经济方面都具有较大的优势,节能减排效果尤为突出,从源头上减少水源污染,保障民众饮用水安全,推动政府水环境治理工作,获得了政府部门的一致好评,保护方案被各部门采纳和推广。
